[汽车维基]于8月14日提前10天,率先完成对{岚图上市}的独家深度分析报道《东风集团突然停牌,岚图分拆上市倒计时?》,阅读量达到4.7W+。
那么,今天,便迎来了“岚图借道港交所上市,东风集团股份同步完成私有化退市”的实锤消息。[汽车维基]的预判能力,得到了充分证明。
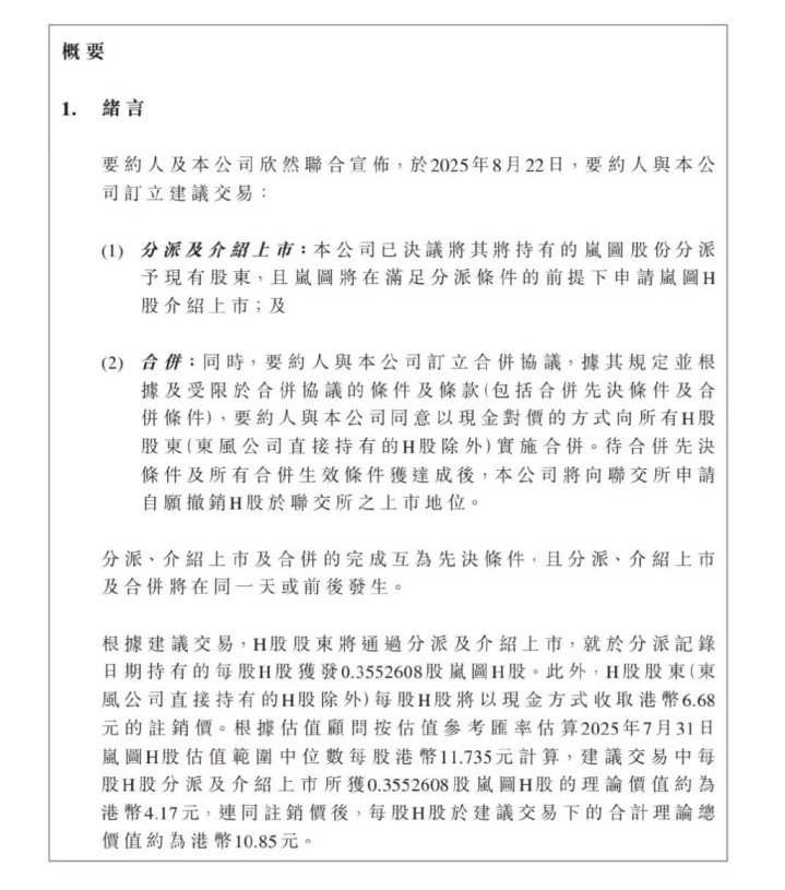
下面[汽车维基]将继续为您解读8月23日凌晨港交所传来的这则东风汽车最新消息,到底意味着什么?
一家市值跌破400亿港元的汽车巨头,为何要将旗下最有希望的品牌送上港股市场,同时自己却悄然退市?这背后并非简单的资本操作,而是一场传统车企在时代转型中的艰难突围。
市值仅391亿港元、市净率跌至0.25倍的东风集团股份,使出了一招堪称"壮士断腕"的资本操作:将最具潜力的新能源子品牌岚图送上市,同时让自身从港股私有化退市。

这家老牌车企巨头,为何甘愿"消失"在资本市场?又将如何把未来押注在一个年仅5岁的品牌身上?这场看似矛盾的资本大戏背后,是中国传统车企在新能源转型浪潮中的一次艰难自救。
Part.01
估值之困:东风为什么要“自我消失”?
东风集团在港股市场的表现,可以用“冰封”来形容。股价长期低迷,市值甚至不及许多造车新势力一轮融资的金额。更关键的是,资本市场已经不再相信传统车企的故事——即便东风旗下有岚图这样的新能源品牌。
这种情况下,东风集团作为一个整体,在港股几乎失去了融资能力。没有资本愿意买单,企业转型急需的资金从何而来?私有化退市,成为摆脱困境最彻底的方式。退市后,东风可以在非上市状态下重组资产、调整业务,不再受股价波动和短期业绩压力的困扰。
Part.02
岚图上市却不融资:图什么?
岚图以“介绍上市”方式登陆港股,不发行新股、不融资,听起来像是一场“上市表演”。但事实上,这一步至关重要。

首先,岚图需要一个新的身份。作为东风旗下的品牌,岚图在资本市场的故事始终与东风传统燃油车业务捆绑在一起。独立上市后,岚图将拥有独立的估值体系。资本市场对新能源企业的估值远高于传统车企,岚图有望获得更高的定价。
其次,独立上市为岚图未来的资本运作铺平了道路。一旦上市成功,岚图可以更方便地进行定向增发、引入战略投资者,甚至回归A股市场。这些操作在东风集团体内几乎难以实现。
Part.03
一场“一石二鸟”的资本设计
东风的这套方案设计极其精巧:通过将岚图79.67%的股权分派给现有股东,东风实现了岚图的“无偿”上市。股东们直接持有岚图股份,未来可以在港股市场自由交易。
而东风集团则通过旗下的武汉投资公司,向中小股东支付现金对价,完成私有化退市。
这意味着东风集团从此退出港股舞台,成为一家非上市公司。
这一过程中,东风既保住了对岚图的控制权(通过武汉公司持有岚图股权),又实现了集团整体的退市。岚图获得独立融资平台,东风获得战略调整空间,堪称一场资本设计的典范。
Part.04
风险仍存:岚图能否独当一面?
尽管资本运作巧妙,但岚图面临的市场竞争依然残酷。
2025年连续5个月销量破万的表现虽亮眼,但新能源市场已经进入惨烈的淘汰赛阶段。理想、蔚来、问界等品牌已占据用户心智,岚图需要更强的产品力和品牌认知才能突破重围。

此外,独立上市后的岚图虽然脱离了母公司的估值拖累,但也失去了东风集团的显性背书。它需要在资本市场重新证明自己,用业绩说话。
Part.05
更深层的信号:央企改革进入新阶段
东风此次资本运作,标志着央企改革进入深水区。从过去的“混改”、“剥离非主业”,到今天主动进行资本架构重构,央企正在学习用市场化的手段解决转型难题。
通过“优质资产上市、低效平台退市”的方式,东风展示了一条可行的转型路径:用资本手段为创新业务解锁价值,为传统业务争取调整时间。
Part.06
结语
东风的这场“资本换舱”,是一场无奈的自救,也是一场大胆的豪赌。
如果成功,岚图将借助资本市场实现飞跃,东风则获得重生的机会;如果失败,则可能暴露传统车企转型的深层次困境。
无论结果如何,这都将成为中国汽车工业转型史上的一个重要案例。
